等待已久,2022年3月1日起,日本正式开放包含赴日就医、留学生、商务人员等(除游客外)的新规入境。
政府会议又提出正在考虑三月中旬完全开放留学生、商务等部分签证。
日本政府目前将入国人数上限从3500人/天提高到了5000人/天,但这个限制对于几十万的待入境大军来说,实在九牛一毛,不过相比一刀切来说,5000人入境也是入境,有了5000人的开始,期待进一步有更好的消息。
去年,日本曾有过短暂的1个月入境后再次封锁的前车之鉴,于是今年,日本入境管理局吸取教训简化了入境手续。
要求如下:
本次新规入国须先由在日接收机关(相应的公司、组合、语言学校、大学等接受单位)注册ERFS→为入国者申请“受付济证”→将PDF版的受付济证直接发送给入国者→入国者持受付济证及其他资料办理签证。
例如:
与过去的在留资格证书(纸质版,须由日本邮寄至入国者所在地)相比会节省很多时间。
申请签证需要准备?
需要登录日本驻中国大使馆官方网站,仔细确认+准备其他材料。
以留学为例
除“受付济证”之外,还需要准备
①签证申请表(官网下载打印)、②护照及复印件
③户口本复印件、居住证或暂住证(非管辖区户口时)
④留学调查表(官方下载打印)、⑤经费支付者在职证明
⑥毕业证书或复印件
⑦外语能力证明。
※另外:如果在留资格认定证书(也就是3月1日前申请到的)超过3个月的,需要日本校方、机构提供“接受证明申请书”
小职提醒:担心手续不全的小伙伴们一定要提前打电话问清楚,在开放名额如此少的情况下,与时间赛跑尽量早些准备好所需材料是必要的。
入境前准备
①标准格式的72小时核酸证明:(注意,需要日本认定格式/国内三甲医院标准中英文版本纸质版,鼻咽拭子)如果对72小时抱有疑虑,保守起见,也可以自行准备48小时的。
②必要证件:护照、申请书、机票等。
③笔:入境期间会填写各种资料
④确认入境后的住与行:出机场后如何抵达居住地,是否有人来接,隔离酒店在哪等等
关于携带的行李,建议大家在阅读完日本的携带物品限制规定后,酌情准备。
入境后隔离
①手机将会使用到的APP/小程序:海关旅客指尖服务小程序、Google Maps、接触确认app、MySOS(后面3个为抵达日本后需使用的,用于确认位置行踪和汇报健康状况)。
②隔离:
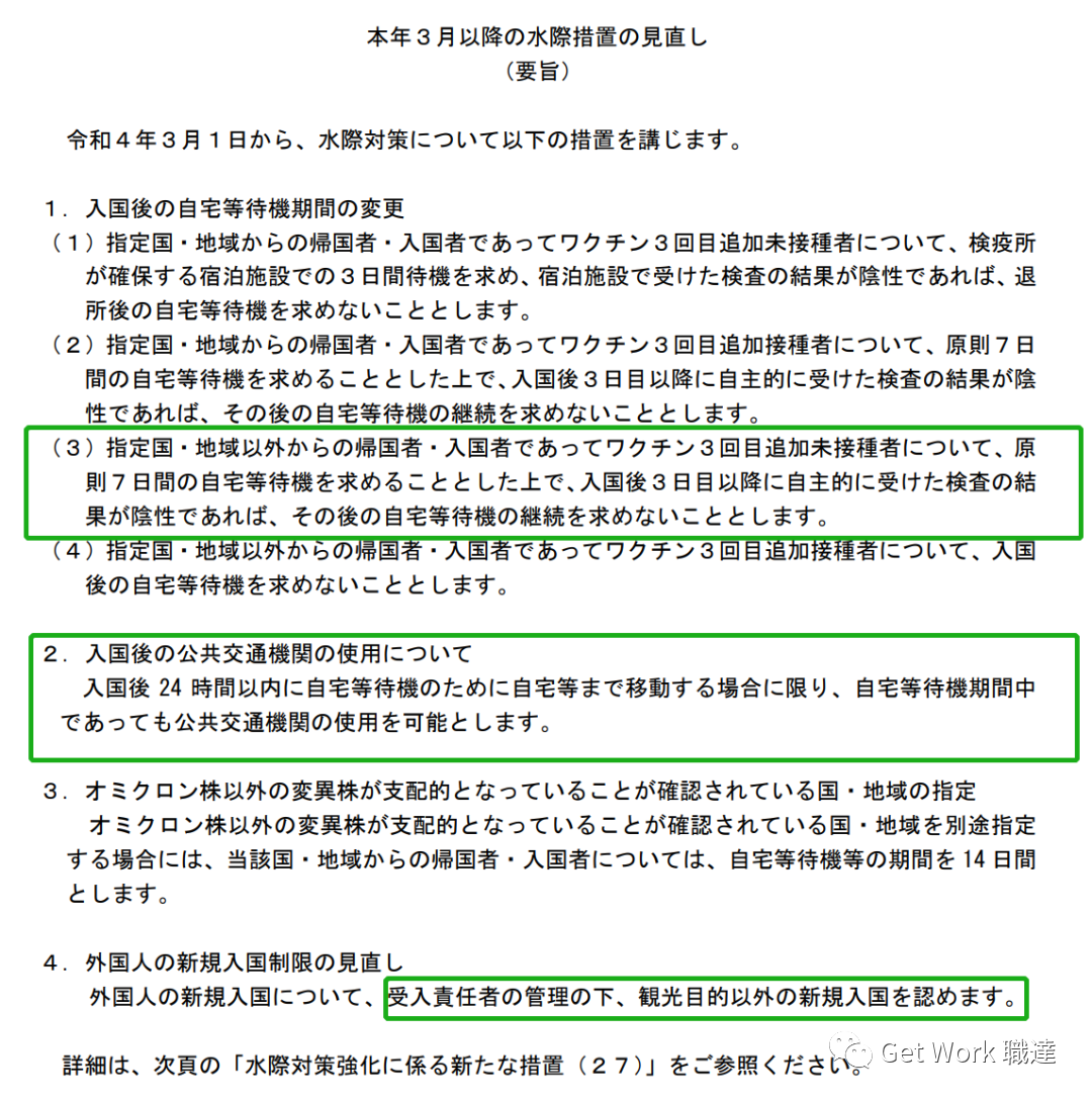
中国入境者属于情况(3)——未接种指定疫苗的,需要自主隔离7天,但是在入境3天后,如果主动接受核酸检测且显示阴性,则可以解除隔离。
交通工具:在入境24小时内,可以选择必要的公共交通工具,但一旦进入隔离阶段则不可以使用公共交通。

〒169-0072東京都新宿区大久保2-3-9ヴァリエ戸山203
北京市朝阳区光华路丙12号数码01大厦1502B
上海市杨浦区国宾路18号万达广场A座8楼B018室
03-6233-7171(东京)
010-64617880;18810230989(手机同微信)(北京)
021-6385-6282(上海)